快消品网,快速消费品行业门户网站。
快消品牌网
手机站
热门关键词:
国内新闻
国际新闻
监管动态
论坛峰会
政策法规
消费安全
企业动态
品牌资讯
酒水行业
饮料饮品
乳制品类
休闲食品
肉类制品
茶饮冲调
调味品类
米面粮油
个人护理
家居用品
清洁用品
日用杂货
商场超市
品牌招商
行业分析
专题报道
包装机械
品牌推荐
行业人物
行业展会
您现在的位置:
主页
>
监管动态
四川一永辉超市因砂糖桔农药残留超标被罚
浏览: 来源: 时间:2022-06-20 15:13
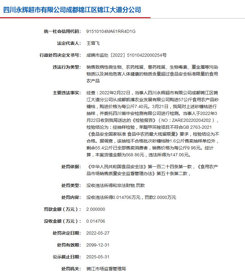
据成都市市场监督管理局网站消息,四川永辉超市有限公司成都锦江区锦江大道分公司日前被成都市锦江市场监督管理局罚款2万元、没收违法所得147.06元。
处罚决定文书显示,经查,2022年2月22日,当事人四川永辉超市有限公司成都锦江区锦江大道分公司从成都凯博农业发展有限公司购进57公斤食用农产品砂糖桔,购进价格为每公斤7.40元。当事人销售的砂糖桔经抽样检验,苯醚甲环唑项目不符合GB 2763-2021《食品安全国家标准 食品中农药最大残留限量》要求,检验结论为不合格。
成都市市场监督管理局网站消息截图。
据调查,该抽检不合格批次砂糖桔除1.6公斤售卖抽样单位外,剩余55.4公斤已全部售卖消费者,销售价格为每公斤9.98元。经计算,本案货值金额为568.86元,违法所得为147.06元。(完)
TAG标签:
永辉超市
分享到:
相关新闻
天然呆奶茶店再涉特许经营纠纷
注意!这款食用植物调和油抽检不合格
麦趣尔牛奶检出低毒类添加剂
呆奶茶店回应被起诉
薇娅丈夫公司违反广告法被罚19万
宝洁因发布侮辱女性广告被罚70万元
德邦证券向三被告追偿3.15亿元
四川一永辉超市因砂糖桔农药残留超标被罚
编辑推荐
世界杯与啤酒、零食撞出“新火花”,商超快消品迎外卖订单高峰
共享新机遇,引领创未来!伊力特乳业亮相进博会精彩出圈
北卡罗来纳大学专家呼吁在酒精饮品的外包装上,显著警示其致癌风险
快消品经销商如何“破局”二三线市场?
喜茶618再创新纪录 斩获天猫茶饮料销售冠军
2022 HOTELEX云端酒店及餐饮盛会线上展会精彩不间断!
达利食品2021年业绩报告发布:家庭消费板块实现“三连涨”
京东超市首次发布快消行业年度三大趋势:细分化、场景化、社交化
更多
精彩热点
要把植物变成“肉”,总共分几步
黄埔海关查获水上渠道走私冻品逾千吨
2018年12个食品安全热点的真相,你都
杭州多部门联合执法 查获生猪产品近20吨
美团强硬运营引发各地商户不满
最新发布
天然呆奶茶店再涉特许经营纠纷
注意!这款食用植物调和油抽检不合格
麦趣尔牛奶检出低毒类添加剂
呆奶茶店回应被起诉
薇娅丈夫公司违反广告法被罚19万
宝洁因发布侮辱女性广告被罚70万元
德邦证券向三被告追偿3.15亿元
四川一永辉超市因砂糖桔农药残留超标被罚
出借《营业执照》《食品经营许可证》被罚22000元
lululemon以次充好被罚8.1万余元
“澳牛”草莓味酸奶优乳饮料蛋白质含量不合格
“桂花盐水鸭”侵权“桂花鸭” 被判赔10万!
上海严查短斤缺两等违法行为
网红汉堡Shake Shack吃出活虫
山西晋城强民食品沙棘汁酵母超标649倍
泰州芝麻开好花公司被罚20万元
“龙仁粉丝”供应商被立案调查
打假or勒索?女子卖150碗熟肉被举报三无产品
惊呆了!女子收到雨润“早产”冷鲜肉
上海闵行区“问题猪肉”犯罪嫌疑人被查
图文推荐
酱酒时代已来,什么样的产品值得选择?
喜力星银S计划 邀对味潮人探索喜力 “星
盼盼食品上了滴滴的车,并一路朝高考考场奔
“飞鹤&怡亚通”整合核心
经典五羊国潮归来,小时候的味道翻嚟啦
红牛整装待发,功能饮料市场地位不可撼动
“华彬·新星杯”中西部青少年足球交流活动
安徽省食药监局公布9批次不合格饮料
快消巨头可口可乐将在28个国家开展Vis
京东超市首次发布快消行业年度三大趋势:细
网站地图
网站介绍
网站声明
商务合作
联系我们
Copyright 2022
中国快消品网
本站申明:本站部分资料来自网络,如有侵权,请您联系我们,我们会在第一时间将其删除!
中国快消品网
,专注快速消费品行业新闻报道!