有消费者在上海愚园路晶品购物中心的和府捞面用餐时,发现座位下面出现老鼠尸体。7月10日下午,江苏和府餐饮管理有限公司在其官方微博发出致歉信,表示涉事门店立即闭店整改,评估合格后方可营业。同时对现有监控设备全面升级。

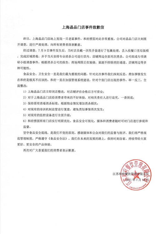
根据媒体报道,7月9日,有消费者称在愚园路上的晶品购物中心地下二层和府捞面店内用餐时,发现一只老鼠的尸体,店员随后将其捡起来,直接从出餐口丢进后厨。7月10日下午,和府捞面的品牌方江苏和府餐饮管理有限公司发出致歉信,称公司对晶品门店立刻展开调查,进行严肃处理,向所有消费者深表歉意。
致歉信中表示,经过调查,7月9日事件发生后,当时店员戴一次性手套进行了包裹处理,丢入收餐口里垃圾桶,完成区域消毒,并于当天安排专业消杀公司进行店内、店铺周边全面再次消杀。公司组成专项调研小组调査事件,根据消杀公司的报告,商场周围正在装修,鼠源不排除消防通道、店铺周边等多种可能性。
致歉信中称,和府捞面上海晶品门店立即闭店整改,对店铺评估合格后方可营业;同时对相关责任人进行追究,一查到底;保持原有消毒消杀标准,根据物业情况增加消杀频次。同时,对现有的监控设备进行全面升级。江苏和府餐饮管理有限公司方面表示,和府捞面所有门店实行明厨亮灶,食品安全可视化,媒体和消费者随时可对门店进行参观和监督。
7月10日,新京报记者注意到,在大众点评网上,该门店已显示暂停营业。

TAG标签: 和府捞面