广东省市场监督管理局(知识产权局)网站于近日公示的《关于2019年度广东省建筑小五金、珠宝贵金属、定配眼镜、办公用设备耗材产品质量监督抽查情况的通告》(2021年第31号)显示,根据《中华人民共和国产品质量法》《产品质量监督抽查管理暂行办法》《广东省产品质量监督条例》等相关规定,广东省市场监督管理局开展了广东省建筑小五金、珠宝贵金属、定配眼镜、办公用设备耗材产品质量监督抽查。其中,珠宝贵金属、定配眼镜、办公用设备耗材产品抽样、检验技术服务工作由广东省珠海市质量计量监督检测所承担。

本次共对54家企业生产的100款珠宝贵金属产品质量开展了监督抽查,涉及广东省深圳、广州、肇庆、汕尾、东莞、珠海等6个地市。经检验,发现24家企业生产(销售)的36款产品不合格。不合格项目主要有:“珠宝玉石定名”“质量”“印记”“标签及其他标识物”。经中国经济网记者计算,不合格批次率为36%。
本次抽查判定17款产品印记项目不合格。该项目主要考核打印或刻印在贵金属及其镶嵌首饰上的永久性标识是否规范。该项目不合格,无法识别贵金属及其镶嵌首饰的生产厂家或品牌所属、首饰本身的贵金属成分和纯度、主钻石的信息等,不利于首饰产品的溯源。
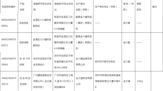
其中,由香港金六福珠宝(集团)有限公司生产、金湾区六六福珠宝首饰店销售的足铂戒指抽查不合格。该批次产品商标为金六福。

本次抽查判定22款产品标签及其他标识物项目不合格,其中11款名称不合格,15款标准编号不合格,6款检验合格证明不合格。该项目主要是考核零售珠宝贵金属的标签及其他标识物是否规范。该项目不合格,消费者无法及时了解产品质量状况,在出现质量纠纷时,无法追溯。
其中,由香港金六福珠宝(集团)有限公司生产、金湾区六六福珠宝首饰店销售的足金挂坠及足铂戒指抽查不合格。该批次产品商标为金六福。
此外,由金六福金银珠宝有限公司生产、深圳市龙岗区平湖金龙湖金行销售的足铂999戒指抽查不合格。该批次产品商标为金六福。
由金大福珠宝有限公司生产、广州摩登海购百货有限公司(金大福珠宝专柜)销售的足金和田玉戒指抽查不合格。该批次产品商标为金大福,规格为3.81g。

TAG标签: