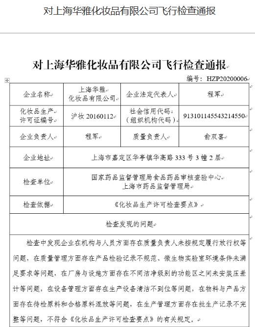
8月18日,国家药监局发布《对上海华雅化妆品有限公司飞行检查通报》显示,该企业质量体系存在问题。国家药监局责令其限期整改。

通告显示,经国家药监局食品药品审核查验中心、上海市药品监督管理局检查,上海华雅化妆品有限公司存在五大问题,在机构与人员方面,存在质量负责人未按照规定履行放行权等问题;在质量管理方面,存在产品检验记录不规范、微生物实验室环境条件未满足要求等问题;在厂房与设施方面,存在不同洁净级别的功能区之间未安装压差计等问题;在设备管理方面,存在生产设备清洁不到位等问题;在物料与产品方面,存在待检原料和合格原料混放等问题;在生产管理方面,存在批生产记录不完整等问题。
国家药监局表示,上海华雅化妆品有限公司上述五大问题不合格,不符合《化妆品生产许可检查要点》的有关规定,针对检查中发现的问题,上海市药监局应责令该企业限期整改。
记者发现,上海华雅化妆品有限公司还曾因化妆品标签不符合规定、化妆品生产经营者拒绝卫生监督被上海市嘉定区市场监督管理局警告。

据信用中国数据显示,2018年8月2日,执法人员对上海华雅化妆品有限公司进行检查时发现,该公司生产的“悦安密集抚纹修护套盒”(批号:HF25G01),该套盒2款产品套盒背面印有“FORPREGNANTWOMAN”及“产前产后安全护理品牌”字样,产品套盒背面有“孕纹生成部位”、“集中淡纹修护肌肤弹润如初”、“帮组改善肌肤松弛,淡化、修护肌肤纹理”和“有效改善肌肤松弛,令肌肤紧实饱满”等描述。经上海市嘉定区市场监督管理局认定,上述产品具有去妊娠纹功效的医疗术语。
除此之外,执法人员发现,上海华雅化妆品有限公司生产的“孕无痕孕纹修护品牌倡导者”奢宠丽人修护套(批号:HG09G03)、“孕无痕孕纹修护专家”奢宠丽人修护套(生产日期/批号:2017/11/17)、“孕无痕孕纹修护品牌倡导者”奢宠佳人修护套(生产日期/批号:2018/04/28)等3款产品,在上述产品套盒外均标有“孕无痕”字样,均宣传具有去妊娠纹功效。且上述3款“孕无痕”产品均已交付委托方对外销售,但未按照《国产非特殊用途化妆品备案要求》对产品信息进行网上报备。
另据企查查,上海华雅化妆品有限公司还曾因违反了《中华人民共和国广告法》第九条第(三)项规定,发布广告使用“国家级”、“最高级”、“最佳”等用语被上海市嘉定区市场监督管理局没收广告费用 2万元;因化妆品违法行为被上海市嘉定区市场监督管理局没收产品及违法所得,处以违法所得3到5倍的罚款,责令改企业停产或者吊销《化妆品生产企业卫生许可证》。

据了解,上海华雅化妆品有限公司的经营范围包括生产化妆品,从事货物和技术的进出口业务等,曾生产merbycal、小浣童、茉礼、安思培、Plant Lab、草本守则、天芮等多个化妆品品牌。据记者不完全统计,该企业在国产非特殊用途化妆品备案中有1336条化妆品备案记录(包含已注销)。
