• 快消品网,快速消费品行业门户网站。

LOGO

热门关键词: 
您现在的位置: 主页 > 消费安全

被曝含塑化剂,网红婴儿核桃油背后是一场商业博弈?

浏览:   来源:   时间:2019-07-18 10:51

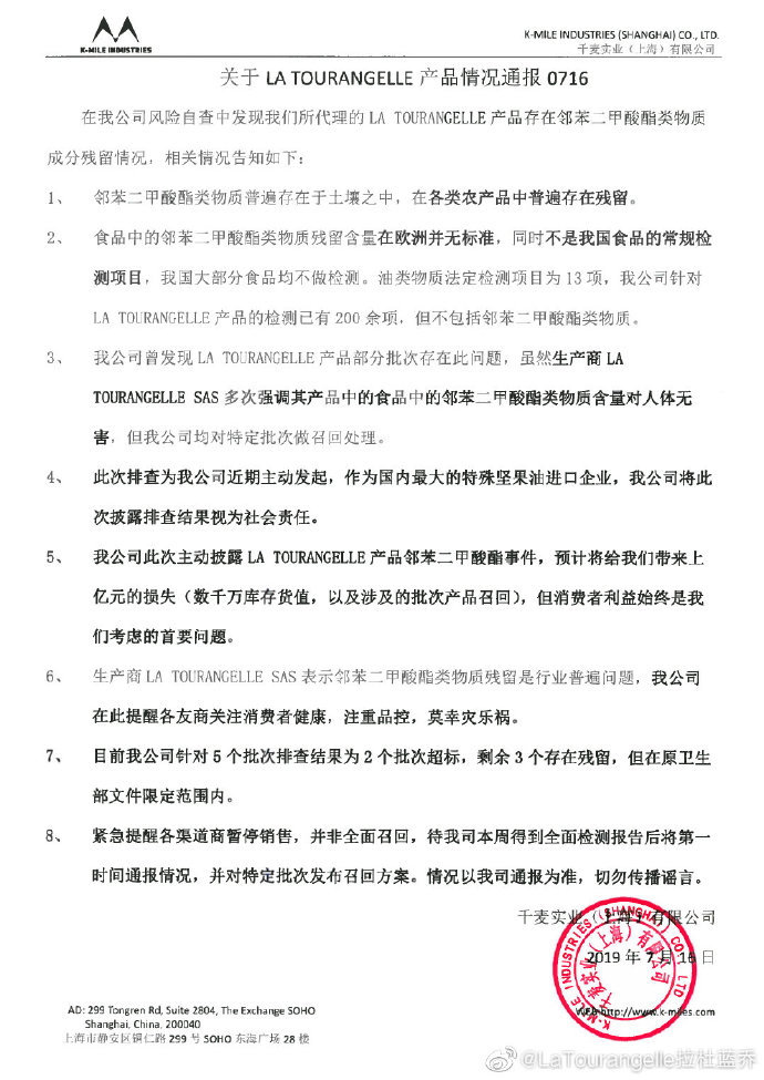
16日,网红婴儿辅食品牌La Tourangelle(下称拉杜蓝乔)被其品牌代理商千麦实业(上海)有限公司(下称千麦实业)曝出部分产品含塑化剂并要求主动下架,引发不少消费者担忧。不过,千麦实业随后又称,现有证据表明产品无任何安全风险。
 
  不少消费者质疑这是一场“自导自演的闹剧”。也有市场人士爆料,千麦实业之所以选择“自曝”,或是因为不满拉杜蓝乔生产商更换国内总代理商。就上述观点,7月17日,中新经纬客户端向千麦实业求证,因该公司相关负责人称“只接受线下采访”暂未得到回应。
  La Tourangelle官网截图
 
  代理商自曝:核桃油产品含塑化剂
 
  7月15日,一份网传文件显示,千麦实业经自查发现,拉杜蓝乔核桃油产品存在邻苯二甲酸酯类物质成分残留问题,决定暂停销售所有拉杜蓝乔产品,并要求渠道代理商自7月15日起,将相关产品紧急下架,等待召回。
 
  7月16日,千麦实业发布情况通报证实了上述消息。千麦实业称公司在自查过程中,的确发现拉杜蓝乔产品存在邻苯二甲酸酯类物质成分残留情况。“紧急提醒各渠道商暂停销售,只是一个风险警示,并非全面召回,待我司本周得到全面检测报告后将第一时间通报情况,并对特定批次产品发布召回方案。”千麦实业表示。
  千麦实业发布相关通报。来源:LaTourangelle拉杜蓝乔官方微博
 
  千麦实业披露,其针对拉杜蓝乔核桃油产品5个批次相关产品的排查结果为:2个批次超标;3个批次存在残留,但在原卫生部文件限定范围内。“目前我们能接触到的所有批次均有残留,我们在等待检测结果的具体数值。”千麦实业称。
 
  不仅如此,千麦实业在通报中还提到,该公司此前也曾发现拉杜蓝乔部分产品存在上述问题,但生产商多次强调其产品中的邻苯二甲酸酯类物质含量对人体无害。
 
  消费者慌了,电商平台紧急下架
 
  据了解,拉杜蓝乔是法国知名坚果油品牌,核桃油是其经典产品,国内许多家长将其用于婴儿辅食。上述消息传出后,引发众多消费者担忧。
 
  “拉杜蓝乔在婴儿辅食界很有名,选择给宝宝吃辅食油的妈妈们,几乎是人手一瓶。”天津的魏女士告诉中新经纬,自己的宝宝之前也曾吃过这款核桃油,比普通品牌贵很多,500ml能卖到将近100元。
 
  “我看到这个消息非常气愤,选择这么贵的产品,不就图吃得放心吗!”魏女士称。
 
  网友们也纷纷留言表达担忧:
 
  @向往之槑:被杜拉蓝乔下架弄得心神不宁,到底什么结果???2018年六月份就开始一直用,现在却告诉我有问题,而且还不是物理压榨……
 
  @小南瓜你好吖:真的气炸了!!给宝宝的第一口辅食油就是这个,吃到现在这么久了,宝宝已经一岁多了!千挑万选,结果仍然是错的,你们这么对小宝宝良心不会痛吗?
 
  @小番茄美美哒:做了好久功课,终于买了这贵贵的核桃油,每天都坚持给我家宝宝吃一勺,结果看到这些消息,一万只草泥马奔腾而过~
 
  然而,7月16日晚间,千麦实业又发文称,公司所售拉杜蓝乔产品并不存在安全风险。
 
  千麦实业称,国家食品安全风险评估中心认为,0.05mg/kg体重的摄入量不会对健康造成损害,该公司所售拉杜蓝乔产品中DEHP(邻苯二甲酸酯类物质)最大含量在1.9mg/kg,依照5kg婴儿体重,需要每天摄入142毫升才会对人体造成损害。通常情况下,5kg婴儿一天摄入量不超过1.5毫升(30滴),未达到建议值的1%,产品依然属于安全范围。
  千麦实业再次发布相关通报。来源:LaTourangelle拉杜蓝乔官方微博
 
  对于千麦实业的上述通报,网友们怒了。有人称自己“都快神经了”;也有人表示,“自编自导嘛,我这心揪了一天,反正以后也不买这牌子了,累觉不爱。”
 
  7月17日,中新经纬客户端在京东、天猫等电商平台搜索发现,已无“拉杜蓝乔相关产品”的搜索结果。而据千麦实业透露,7月16日下午,上海市市场监督管理局已介入此次事件。
 
  或是商业博弈?
 
  食品与营养信息交流中心科学技术部主任阮光锋向中新经纬客户端介绍,邻苯二甲酸酯,也就是通常所说的塑化剂,是一种脂溶性物质。“拉杜蓝乔主打婴幼儿辅食油,产品很容易受到邻苯二甲酸酯类物质的污染,不过这也暴露了生产商在质控方面存在问题。”阮光锋表示。
 
  至于塑化剂的危害,中国农业大学食品学院副教授朱毅指出,尽管目前还没有太多扎实的流行病学研究证实塑化剂对成年人严重健康风险,但已有相关研究发现塑化剂可能造成成年男性精子质量降低。
 
  朱毅称,通常认为,儿童尤其是尚在母亲体内的男性胎儿可能会较一般人更易受塑化剂伤害,当塑化剂经由母体血液进入胎儿体内的时候,可能会干扰、抑制男性生殖系统的发育。
 
  “孩子每次的食用量通常不会太多,一般不会产生危害,家长们无需过度恐慌。不过,出于谨慎考虑,建议家长暂时不要再给孩子吃相关核桃油产品,观望一下后续进展。”阮光锋表示。
 
  值得一提的是,有市场人士爆料,千麦实业之所以选择“自曝”,或是因为不满拉杜蓝乔生产商更换国内总代理商一事。
  受访者供图
 
  7月17日,中新经纬客户端就上述问题向千麦实业求证,但该公司相关负责人称,千麦实业在发布上述消息后,疑似遭到了水军的攻击。“我们能接受媒体采访,但希望可以来公司面对面采访。”
 
  千麦实业曾提到,作为国内最大的特殊坚果油进口企业,该公司将主动排查并披露排查结果视为社会责任,此次事件或给公司带来上亿元的损失。

TAG标签:

分享到:
更多精彩热点
最新发布
图文推荐
网站地图  网站介绍 网站声明 商务合作 联系我们 
Copyright 2022 中国快消品网
本站申明:本站部分资料来自网络,如有侵权,请您联系我们,我们会在第一时间将其删除!
中国快消品网,专注快速消费品行业新闻报道!