记者 | 昝慧昉 赵晓娟
一条视频将全家便利推到了舆论的风口浪尖。
1月8日,蓝莓评测在其官方微博发布视频称,其用一个月时间追踪评测,发现北京、上海、杭州等10座城市的21家全家门店均存在出售过期食品的问题。据蓝莓评测发布的视频显示,其员工近期在一间全家便利店购买的三明治为过期食品。在与门店交涉时,店员先是提出更换产品、赔2杯咖啡等解决方式,随后承认是过期食品。
随后,蓝莓评测对北京的全家便利店进行随机抽样,2周内发现6家全家便利店有过期食品在售,分别为王府井店、芍药居店、霞公府店、南站开阳路店、南法信店、新源南路店。

蓝莓评测接着又以一天一个城市的速度对全家所在的10个城市进行了抽样测试,在北京、上海、杭州、苏州、无锡、广州、深圳、东莞、成都、台湾的抽查全家便利店都发现了过期食品,共涉及门店21家,包括杭州西湖文化广场店、上海复旦大学店、广州东站店、深圳大学店等。
在其官方微博中,蓝莓评测表示,所有证据均保留了全程一镜到底的录像和录音,对视频内容负责。
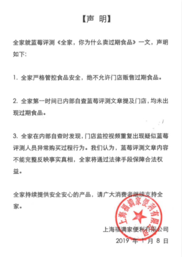
对于销售过期食品一事, 全家官方发表声明称:全家第一时间已内部自查蓝莓测评文章提及门店,均未发现过期食品;在内部自查时发现,门店监控视频重复出现疑似蓝莓测评人员异常购买过程行为,认为蓝莓测评文章内容不能完整反映事实真相,全家将通过法律手段保障合法权益。

随后,全家便利又召开了媒体电话会,全家便利新闻发言人王意文进一步解释了上述声明中提及的“疑点”,指出全家广州一家涉事门店的监控视频显示,疑似自媒体蓝莓测评人员在门店中拿走了即将被下架的临期食品,并在店内停留时间较长(30-40分钟甚至更长)直至商品过期,然后再将已经过期的商品放回货架,并做购买、拍摄等动作,出现了视频中的所谓的“一镜到底”。而出现过期1天的情况,多数是选择了接近凌晨的时间点购买,会出现结账日期与过期日期出现“跨日”(商品1月5日到期,结账小票显示1月6日)的情况。
全家的商品期效管理,通常是在门店操作中对临期食品会进行1小时前下架处理,且商品下架后,店员会对下架的产品和报废清单进行拍摄并回传至总部。对保质期更短的盒饭、三明治等还会贴上绿色和橘色两种颜色的标签来管理,绿色表示当日晚间23点下架,橘色标签表示当日下午4点要下架。这两种标签的商品,如果在距离下架时间还有一小时,拿去收银台是无法结账的。


王意文强调,全家绝不允许贩售过期食品,但允许门店有一定的商品报废率,目前全家鲜食的报废率平均为10%,这样做也是为了避免加盟商和基层管理人员因为损耗也忽略管理。
截至2019年1月,全家在全国超过了2500家门店,其中70%为加盟店。
两名便利店行业的从业人员向界面新闻透露,此次蓝莓评测曝光的门店贩售过期食品事件,可能是职业打假人进行恶意诋毁,但也反映了全家便利在管理方面出现一定的疏漏,毕竟全家便利目前70%的门店为加盟店,加之便利店行业竞争激烈,加盟者如果素质不高或者为了减少损耗,也可能会冒风险去售卖临期商品。
















