每逢中秋节,月饼的质量安全就会成为人民高度关注的问题,担心月饼质量不过关。为保障中秋节期间人民群众能够吃到安全放心的月饼,各地食药局每年都会在中秋节期间进行月饼抽检,保障月饼安全。

广东达元绿洲食品安全科技股份有限公司(以下简称食安科技)专门推出月饼食品专项检测推荐方案,助于食药监局开展监督检测工作,提高检测工作的高效性、便利性,及检测的准确性。保障月饼质量安全,为人民食得安全,保驾护航。

那么,食用的月饼是否安全,我们需要关注什么呢?就是月饼的几个检测项目。

1.酸价
酸价是含油脂食品或经油加工而成的食品氧化酸败程度的重要卫生指标,直接影响月饼的品质。月饼酸价偏高主要原因可能是使用的原辅料质量有问题,如加工月饼的食用油产生酸变和油脂氧化。或者油类原料暴露在高温环境中的时间比较长,温度过高、加工工艺中加热时间过长,都会使酸价偏高。
其次是食品放置时间较长,或不满足贮放条件。另外,在温度没有完全冷却到27度以下,对成品进行包装,一段时间后也会使酸价偏高。
在一般情况下,酸价和过氧化值略有升高不会对人体的健康产生损害。但如果酸价过高,则会导致人体肠胃不适、腹泻并损害肝脏。
通过检测月饼的酸价可以初步判断月饼质量的好坏,在一定程度上避免食品安全事故发生。
2.过氧化值
国家标准《糕点、面包卫生标准》 GB 7099-2015规定,月饼产品中过氧化值不得超过0.25g/100g。
过氧化值是衡量油脂酸败程度,检测月饼过氧化值是反映产品中油脂的新鲜程度的指标之一。

过氧化值越高说明其酸败就越严重!
油脂氧化酸败产生物质被摄食后可能在体内产生自由基及系列不良反应,油脂过氧化值高低也是衡量月饼品质好坏的一个指标。
国家标准《糕点、面包卫生标准》 GB 7099-2015规定,月饼产品中菌落总数最高安全限量值不得超过105CFU/g,霉菌计数不得超过150CFU/g。大肠菌群最高安全限量值不得超过100CFU/g。
国家标准《食品中致病菌限量》GB 29921-2013规定,月饼产品中沙门氏菌不得检出,金黄色葡萄球菌最高安全限量值不得超过1000CFU/g
月饼中微生物数量超标说明企业在生产过程中可能存在卫生、贮存不当等问题。

国家质检总局《关于加强对食品中铝残留量检验的通知》(国质检食监函[2006]108号)规定,面制食品中铝残留量不得超过100mg/kg。例如个别企业在面粉制品中超范围、超量使用膨松剂硫酸铝钾和硫酸铝铵,造成食品中铝含量超标。

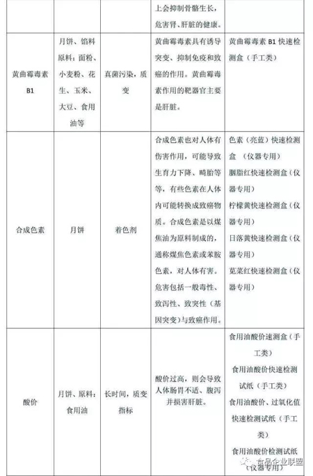
我国AFB1允许量标准GB7099-2015月饼限量为不得超过5ug/kg。
月饼中黄曲霉毒素B1很容易超标,其主要来源于原料在加工或储存过程中可能发生霉变。所以从正规渠道购买有质量保障的月饼,在原料储存和加工过程中有相对较高的安全保障。

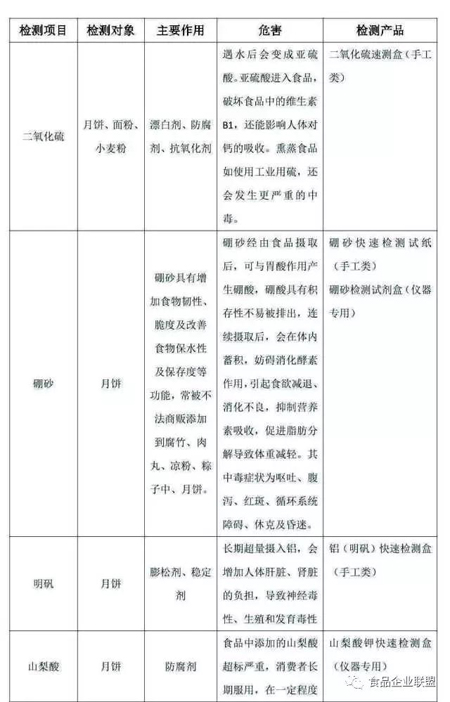
1、二氧化硫
二氧化硫(化学式:SO2),又称亚硫酸酐,是最常见的硫氧化物,硫酸原料气的主要成分。是一种漂白剂,能让食品的卖相符合消费者期待,却不健康。二氧化硫及亚硫酸盐等会破坏维生素B1,影响生长发育,易患多发性神经炎,出现骨髓萎缩等症状,具有慢性毒性.长期食用会造成肠道功能紊乱,严重危害人体的消化系统,还会引起脑、肝、脾、肾病变。长期超限量接触或导致呼吸系统疾病及多组织损伤,浓度高时甚至死亡。
2、硼砂
硼砂(Borax),或称四硼酸钠,分子式Na2B4O7·10H2O,是非常重要的含硼矿物及硼化合物。通常为含有无色晶体的白色粉末,易溶于水。 硼砂有广泛的用途,可用作清洁剂、化妆品、杀虫剂。 硼砂常指四硼酸钠的十水合物,即Na2B4O7·10H2O,但市售硼砂往往已经部分风化。
在食品中非法添加硼砂,以增加食品的韧性、脆度、保水性及保存期,起到防腐和改良面粉的作用。硼砂添加入食品中起防腐、增加弹性和膨胀等作用。
硼砂主要的构造成分是硼酸钠。硼砂经由食品摄取后,可与胃酸作用产生硼酸,硼酸不易被排出具有积存性,连续摄取后,会在体内蓄积,妨碍消化酵素作用,引起食物减退、消化不良、抑制营养素之吸收、促进脂肪分解因而体重减轻。其中毒症状为呕吐、腹泻、红斑、循环系统障碍、休克及昏迷等硼酸症徵状,而且有致死量,大人约20公克、小孩约为5公克。

国家明确规定 :硼砂禁止使用在月饼上。《中华人民共和国食品安全法》第三十四条 禁止生产经营下列食品、食品添加剂、食品相关产品:(一)用非食品原料生产的食品或者添加食品添加剂以外的化学物质和其他可能危害人体健康物质的食品,或者用回收食品作为原料生产的食品。
3、合成色素
中国允许在食品中添加的合成色素共计28种,合成色素的分类如下所示:有机合成色素:苋菜红、胭脂红、柠檬黄、新红、赤藓红、诱惑红、日落黄、亮蓝和靛蓝及其铝色淀,喹啉黄。无机合成色素:二氧化钛和合成氧化铁。天然等同合成色素:β-胡萝卜素,番茄红素。其他合成色素:叶绿素铜钠(钾)盐:叶绿素铜(钾)盐等。
合成色素主要作为着色剂,限量添加到食品中,超量添加对人体有伤害作用,可能导致生育力下降、畸胎等等,有些色素在人体内可能转换成致癌物质。
4、山梨酸钾
山梨酸钾是一种防腐保鲜剂,能抑制有害微生物的生长,从而有效地延长食品的保存时间,并保持原有食品的风味。其防腐效果是同类产品苯甲酸钠的5-10 倍。山梨酸钾的毒性相对于苯甲酸的毒性较小,山梨酸钾被人体摄入后,可以随代谢系统分解为二氧化碳和水,一般不会产生体内残留。但长期食用山梨酸钾含量超标的食品,可能会抑制骨骼生长,并对肾、肝脏等器官产生一定影响。
国家标准《食品使用添加剂使用标准》GB 2760-2014,月饼中山梨酸钾的限量为1.0g/kg。
检测项目设计及介绍




通过这几个项目的检测,我们就可以很清楚地知道自己手中的月饼质量是怎样啦,食安科技为市民公益检测月饼,也可以为企业、食药监局提供专业的月饼检测。
TAG标签: