4月6日,广州市中级人民法院(以下简称广州中院)官方微信号发布消息,广州中院决定对上市公司广州浪奇(000523,SZ)进行预重整。同时,依法指定广州浪奇清算组担任预重整期间临时管理人。
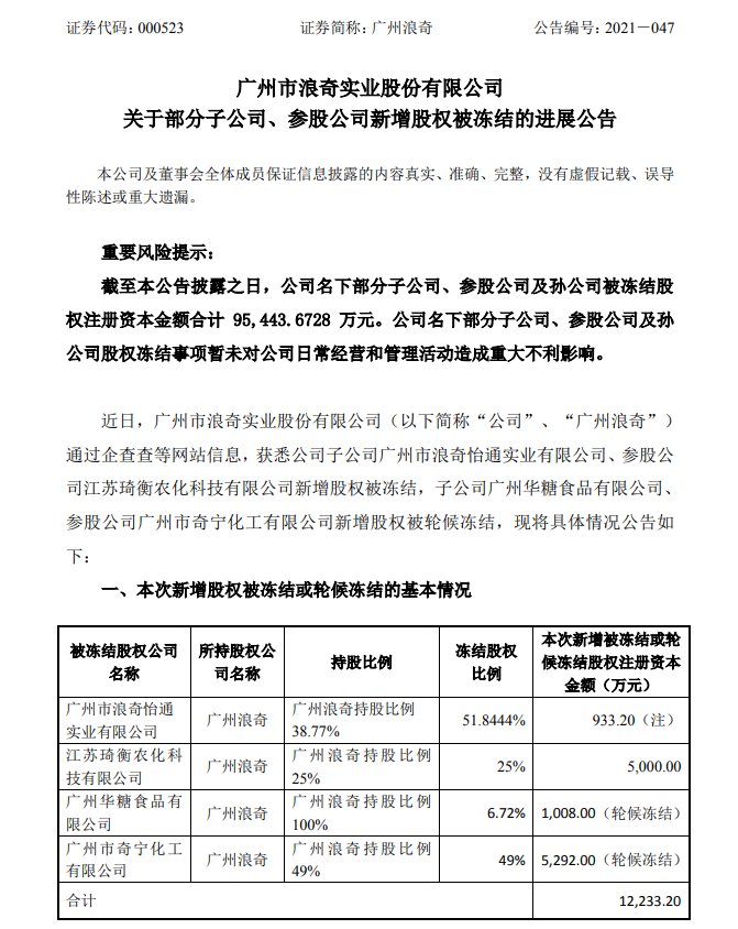
快消品网了解到,本次申请对广州浪奇进行预重整的债权人目前对广州浪奇持有约7000万元的债权。但事实上,广州浪奇的债务远不止如此,目前其累计被冻结股权注册资本金额合计已超9亿元,涉及与多个债权人的多起纠纷。

今日晚间,广州浪奇也发布公告表示,如果公司预重整成功并成功实施重整,将有利于化解债务危机,改善公司资产负债结构,优化业绩表现。如果重整计划草案不能获得法院裁定批准,法院将裁定终止公司的重整程序,并宣告公司破产。
被冻结股权已超9亿元
事实上,广州浪奇的债务远不止待偿立根公司的7123万元。最新公告数据显示,截至2021年4月6日,广州浪奇子公司、参股公司累计被冻结股权注册资本金额合计9.54亿元;截至2021年2月26日,广州浪奇银行账户被冻结的资金余额合计2.89亿元。上述冻结涉及与多个债权人的多起纠纷。
4月6日晚间,广州浪奇也发布公告披露预重整事项,表示公司将有效履行预重整期间的各项义务,积极与出资人、债权人、重整投资人等利害关系人协商,拟定预重整方案,预先就关键条款达成共识。如法院裁定公司进入重整程序,管理人或公司将依法在规定期限内制定重整计划草案并提交相关债权人会议审议表决,公司债权人将根据经法院裁定批准的重整计划获得清偿。
广州中院指出,预重整属于法庭外程序,是近年来兴起的一种新型的“将法庭外重组与法庭内重整相衔接”的困境企业拯救机制。预重整主要通过市场化的手段,在司法的有限介入下,准确识别困境企业的重整价值,可以降低重整制度成本,实现对有价值困境企业的尽早拯救,并维护债务人、债权人及相关利害关系人的多元利益。
不过,广州中院也强调,其同意浪奇公司进行预重整,不代表最终受理广州浪奇的重整申请,不代表广州浪奇正式进入重整程序。
广州浪奇则表示,如果公司预重整成功并成功实施重整,将有利于化解债务危机,改善公司资产负债结构,强化主营业务,优化业绩表现。如果重整计划草案不能获得法院裁定批准,法院将裁定终止公司的重整程序,并宣告公司破产。
TAG标签: