10月14日,据财政部网站消息,财政部、海关总署、税务总局发布通知,为支持举办中国国际进口博览会,经国务院批准,对进博会展期内销售的合理数量的进口展品免征进口关税、进口环节增值税和消费税。享受税收优惠的展品不包括国家禁止进口商品,濒危动植物及其产品,烟、酒、汽车以及列入《进口不予免税的重大技术装备和产品目录》的商品。
财政部 海关总署 税务总局关于中国国际进口博览会展期内销售的进口展品税收优惠政策的通知
财关税〔2020〕38号
上海市财政局、上海海关、国家税务总局上海市税务局、中国国际进口博览局、国家会展中心(上海)有限责任公司:
为支持举办中国国际进口博览会(以下简称进博会),经国务院批准,现就有关税收政策通知如下:
一、对进博会展期内销售的合理数量的进口展品免征进口关税、进口环节增值税和消费税。享受税收优惠的展品不包括国家禁止进口商品,濒危动植物及其产品,烟、酒、汽车以及列入《进口不予免税的重大技术装备和产品目录》的商品。
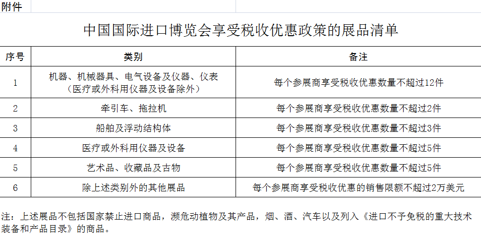
二、每个展商享受税收优惠的销售数量或限额,按附件规定执行。附件所列1-5类展品,每个展商享受税收优惠政策的销售数量不超过列表规定;其他展品每个展商享受税收优惠政策的销售限额不超过2万美元。
三、对展期内销售的超出政策规定数量或限额的展品,以及展期内未销售且在展期结束后又不退运出境的展品,按照国家有关规定照章征税。
四、参展企业名单及展期内销售的展品清单,由承办单位中国国际进口博览局和国家会展中心(上海)有限责任公司向上海海关统一报送。
本通知自印发之日起执行。
财政部 海关总署 税务总局
2020年10月12日

TAG标签: 进博会