近日,原定位为餐饮外卖平台的饿了么宣布,全面升级为解决用户身边一切即时需求的生活服务平台,重点发力“身边经济”。随后,有媒体报道,阿里零售通事业部近期正在筹备组建一个新的社区团购部门,负责人邹志俊不久前已到位,职级为P10,向零售通事业部总经理林小海汇报。

快速消费品网了解到如果算上早已在此赛道布局的京东和同样在近期“下海”的美团,同城零售似乎呈现出了三国杀的态势。但“同城局势”是否真有如此复杂?
从外界讨论来看,美团更聚焦生鲜+低线市场,这种踏实的做法很王兴;反观阿里系,其将商超、饿了吗、零售通等等业务一股脑的兜进了同城零售这个大市场里,颇有些不论成败先试错的意味。而当饿了么点燃与美团“争战”的导火索时,京东又在做什么?
效率,争夺增量市场的第一枪
今年以来,疫情对经济尤其是实体和线下经济的影响颇大。据报道,物美超市北京大兴龙湖店在2月份疫情最严重的时候,到店客流量下滑了40%以上。即便进入4月,到店客流量有所回升,但和去年相比到店的客流量还是下滑了20%以上。
近日,艾瑞咨询发布的《2020年中国后疫情时代零售消费洞察报告》指出,2020年3-5月,全国网上零售额同比增长7.3%,而社会消费品零售总额的同期同比增速为-9.1%,两组数据的此消彼长,说明疫情期间,线下商业市场的停滞使得消费者的购物行为转移到线上,线上消费呈现逆势增长的态势。
(来源:国家统计局,艾瑞咨询研究院自主研究绘制)另有一组业内数据显示, 2020上半年,京东食用油日均销售147万升,天猫日均销售70万升;京东米面日均销售513万斤,天猫日均销售仅197万斤。此前媒体报道显示,今年618京东大快消开场仅1分钟,三大快消核心品类干货食品、母婴、酒类成交额均破亿。
这几组数据对照来看,反而会看出一些有趣的趋势:一是受疫情影响,线下零售与线上零售出现此消彼长的态势——消费者已经逐渐习惯了线上购买快消品类;二是B2C自营模式的快消平台,成为消费者首选的购物平台。
的确,疫情降低了人们外出的意愿,“宅经济”成为较长时间内主流的消费趋势,不仅对时效和商品品质提出了更高的要求,同时也带给了线上零售平台们均等的机会。只是,谁能抓住这机会,就要看谁“考前预习”做的好。
工欲善其事,必先利其器。
回顾过去的十多年时间,京东在物流的基础设施布局上可谓一路“逆行”。顶着巨大的成本压力以及来外界甚至内部的质疑,京东完成了遍布全国的物流供应链设施建设、竖起了25座亚洲一号、率先建成了首个5G智能物流园、麾下十余万一线物流小哥……这些基础设施和能力成为智能物流和智能供应链“新基建”的坚固的基础,并提供了丰富的应用场景,也让京东戴上了“新基建狂魔”的帽子。同城零售对于“技术+物流”的高效率要求,放到京东这边反而成了基础实力的展现。
对于阿里系来说,通过菜鸟网络,从2008年到今年,通过投资的方式,阿里已经集齐了四通一达,加上原有的蜂鸟配送,其在物流方面也已经具备了一定的能力。但与已经盈利的京东物流相比,其对物流体系的效率把控依然要低于京东——这在历年京东618、双11期间格外明显——当京东凭借着“211限时达”当日下单当日送达的配送时效满足消费者时,阿里的消费者们则往往一周了还未收到货。
要卖货,不仅是先找人,还要找对“路”
其实同城零售并非新业态模式,这是精于包装的阿里以O2O业务为基础,进行的概念整合与包装,这一点业内都比较清楚。但专注用户体验的京东,却从一开始就奔着做增量市场而去。随着同城零售市场规模的增长,各电商平台也纷纷通过调整其组织架构、整合集中优势力量投入其中。
2019年9月,京东超市推出“物竞天择”项目,通过与线下网点合作以实现部分商品30分钟内送达的目标,这也视为其在全渠道布局的重要一环。2020年4月,京东整合原消费品事业部、7FRESH业务部、物竞天择事业部、新通路事业部和1号店业务,成立大商超全渠道事业群,京东表示这是未来的主要增长点;同时京东超市宣布“物竞天择”项目与京东到家、达达(25.7, 2.55, 11.02%)快送平台达成进一步深度合作,首批引入超万个线下门店和近300万个产品,配送范围覆盖达100个城市,并推出“一小时生活圈”——网点范围中的消费者打开京东APP进入京东超市,不仅能享受百万种快消类商品的次日达、当日达、1小时达,还能体验到海量商品从下单到收货,整个过程最快15分钟的到家配送服务。
快速消费品网了解到4月中旬,天猫超市事业群升级为同城零售事业群,据阿里内部人士表示,同城零售事业群已经上升为阿里巴巴CEO张勇重点关注的1号项目之一。6月,阿里宣布淘宝在全国16城上线“小时达”业务。
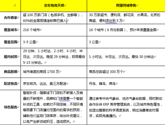
笔者梳理了京东和阿里外部发布的业务情况,以表格形式对比了双方业务在不同维度的发展情况。
京东与阿里在同城零售市场的业务能力对比不难看出,提前一年布局的京东无论是在线下城市覆盖度还是在品牌/商品集中度上,都要优于阿里系。据外部数据显示,2020年1-6月,京东超市已经有超过10000个品牌实现成交额同比增长100%,7000个品牌实现成交额同比增长200%,5000个品牌实现成交额同比增长300%,有200个品牌实现成交额同比增长超亿元,超20个品牌实现成交额同比增长超10亿。
这与京东近两年来“all in”全渠道不无关系。京东的全渠道整合,不仅为消费者提供在任何时间、任何地点享受差异化购物体验的解决方案,也让大量品牌商充分感受到了京东的供应链能力,助力品牌提升效率、实现全渠道销售、更便捷地触达消费者。这才是同城零售“对”的路。
而阿里系,正在复制这条路——虽然从节奏上看,每次都是等京东有了新动作后就立刻跟进,但亦步亦趋的方式,也降低了其试错的成本。
消费体验,全渠道战场的博弈点
如果说,零售的上半场是互联网购物,那么零售的下半场则是在全渠道,而全渠道的第一战,就是同城零售。
那么,美团、阿里系、京东是否能成“三国杀”的局面?就目前来看,这种局面一时还是难以成型:美团着力低线市场生鲜生意,做事更聚焦;阿里系从业务逻辑上模仿京东,行动上比如饿了吗从餐饮向商超类目转向,对标的是美团,淘宝小时达则是对标京东,想要全面出击,但又都是刚刚起步,没有突出业务;京东物竞天择已经布局两年有余,从初期的强调效率,到现在是往区域化、本地化的路径上走。
那么阿里系的饿了吗“送万物”影响到京东了吗?
答案是目前没有,未来很难。
因为这涉及到消费者是否愿为溢价买单的问题。
饿了吗的“送万物”,所涉及的合作商家往往是小超市、便利店,涉及的商品也都是常规标品。对于标品来说,市场价格是相对透明的、固定的,因此消费者对于价格变化的敏感度是比较高的。
比如,一瓶500ml的可乐在沃尔玛等大型商超的价格一般是3元左右,而在小超市、便利店的价格往往会变成5元左右。消费者或许会很少有消费者愿意为了5分钟、10分钟的时效,去多花那几块钱。
再一个问题是品控问题。
同城零售的核心永远不是效率,而是体验。如上文所说,宅经济拉动了“速配”需求,进而扩大了同城零售市场规模,但市场规模的来源还是消费者的需求,消费者需求是基于体验而来的,体验越佳,续生需求就愈大,体验越差,需求就会减少。
京东APP已经在商品搜索页上线了“同城速配”标签,淘宝也上线了“小时达”标签。但履约时效只是一个起始点,真正让消费者产生核心体验点的,还是商品。对于商品的品控将是决定同城零售这一战成败的胜负手。
京东的B2C自营模式一直以来都是零售行业独树一帜的标杆,这种模式下对于价格稳定性、品质的强把控都是严苛的,更能够快速应对不断变化的消费者的购物需求。正因此,阿里系也在学习并应用这种模式。
所以,从这个角度来看,不管是京东的“1小时生活圈”,还是阿里系的“小时达”,还是美团的“优选”,大家都正各尽其能的在这场“同城大战”中大显身手。而京东物竞天择所展现的自营模式和“新基建”优势,确实成了阿里系学习与模仿的方向。可以说,短时间内,同城“三国”局面未立,京东的一枝独秀以及阿里系的加速追赶的局面,恐怕还会持续很长一段时间。