• 快消品网,快速消费品行业门户网站。

LOGO

热门关键词: 
您现在的位置: 主页 > 行业分析

特医产业的中国机遇

浏览:   来源:   时间:2020-06-15 14:41

  一、特医食品
 
  1.1特医食品定义
 
  特殊医学用途配方食品,为了满足进食受限、消化吸收障碍、代谢紊乱或特定疾病状态人群对营养素或膳食的特殊需要,专门加工配制而成的配方食品,该类产品必须在医生或临床营养师指导下,单独食用或与其他食品配合食用。这是国家卫计委在2013年12月26日发布的《特殊医学用途配方食品通则》(GB 29922-2013)中的定义,也是国家层面首次对此类产品的提及。
 
  1.2特医食品背景
 
  中国快速消费品网调查得知全球死因中60%死于营养相关性疾病,营养问题早已成为各国政府的重点关注问题。在我国,“健康中国”已上升至国家战略的高度,营养是其中最重要的板块,贯穿于疾病的预防、治疗、康复、慢病管理等全过程。国民营养计划(2017-2030)是为贯彻落实《“健康中国2030”规划纲要》,提高国民营养健康水平而制定的。
 
  食品行业专业人士认为随着社会的发展,生活水平的提高,人们对食物的需求,已不再仅仅是简单吃饱的概念。从吃饱,到吃好,到营养参与疾病状态干预,再到科学营养支持治疗,是营养发展、演变的过程。营养与疾病密切相关,临床营养被公认为20世纪八大医学成就之一,科学的临床营养支持治疗能够改变病人临床结局,如缩短住院时间、降低并发症和死亡率、减少住院费用(医疗支出)等。因此,美国把营养治疗定义为治愈慢性病的最终解决方案,加拿大认为营养是一线治疗。国内临床专家广泛呼吁提升营养治疗在临床上的地位,如黎介寿院士认为,营养支持是每个病人必需治疗的一部分。石汉平教授提出“还营养为一线治疗”等。
 
  特医食品的应用是临床营养支持治疗的主要手段,国内外多个学术组织中的指南、推荐意见里,均有对特医食品应用的推荐。如,在欧洲肠外肠内营养学会、中华医学会肠外肠内营养学分会等学术组织的指南中,推荐了特殊医学用途配方食品(FSMP)在临床治疗中的常规应用。
 
  二、特医行业在中国的现状及特点
 
  特医产业在中国起步较晚,在政策环境、从业人员素养、原料国际化采购、研发的支撑数据、生产的安全验证、临床流通的规范、医生的自觉采用、大众的医学营养认知等诸多方面,存在较大成长空间。正因此,在国家供给侧改革,国民营养计划2030等大政方针背景下,特医产业将成为国家现代医疗服务业新的增长极。
 
  2.1从萌发到已获注册企业
 
  特医产业在我国的发展历程较为坎坷,早在上个世纪八九十年代已有国内外特医企业进入市场,因学科发展尚在起步阶段,国家法规尚未完善,产品身份五花八门,外企在国内多为肠内营养药品,能够进医院计费及医保,发展较好;国内企业,如力邦营养的立适康,早期身份为营养食品,后来是特殊膳食食品,企业生产标准多参考国家乳粉标准;其它特医企业更多选择的是普通食品。特医食品因无统一的管理,无正式的身份,使特医食品的流通、应用等受限。仅部分医院营养科,通过后勤采购,进入医院计费,在医生或营养师指导下使用;更多医院特医食品的流通,是依靠院外药房或医院食堂等非计费渠道,由患者自行购买。特医食品不能流畅进入医院计费,不能规范应用,是导致其在我国发展较缓的重要原因。
 
  2015年国家新版食品安全法的颁布,特殊医学用途配方食品有了合法身份。2016年《特殊医学用途配方食品注册管理办法》的发布标志着特殊医学用途配方食品的生产准许及市场准入,自此特医食品和肠内营养药品将并存于我国肠内营养市场。
 
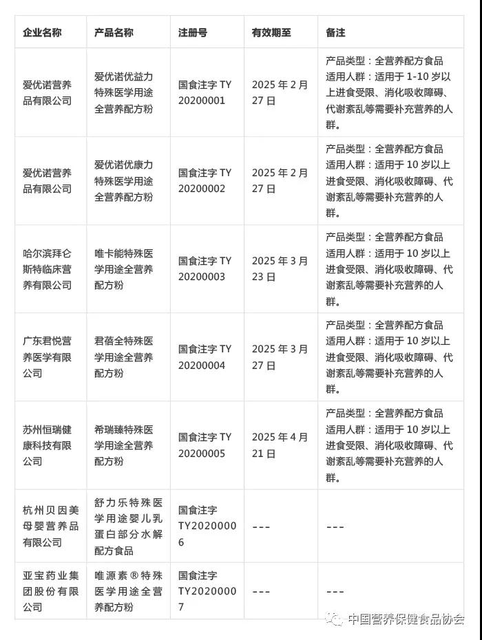
  截至5月初,特医食品累计获批48款注册产品,但正式上市的产品少。国产特医食品累计获批22款,其中2020年共批准了7款产品,均为国产产品。此次疫情经历将国民整体的营养康复意识大幅提升,对产业政策落地有着促进作用,特医食品行业的资本介入也将进入活跃期。
  2.2监督管理体系日趋完善为特医食品产业规范发展提供根本保障
 
  2013年以来国家陆续发布了《特殊医学用途配方食品通则》、《特殊医学用途配方食品良好生产规范》、《食品中致病菌限量》和《预包装特殊膳食用食品标签》,用来规范、保障产业健康发展。2015年的新《中华人民共和国食品安全法》,明确了特医食品、保健食品、婴幼儿配方食品归属特殊食品类,首次在食品分类中增加了特医食品,对特医食品的安全评价、临床评价等做了进一步的规定。2016年《特殊医学用途配方食品注册管理办法》正式实施,《特殊医学用途配方食品临床试验质量管理规范(试行)》部分细则陆续发布,指导企业进行注册申请。各项规定政策的发布,明确了我国特医食品的合法地位,给特医行业带来了巨大发展机遇。
 
  《特殊医学用途配方食品注册管理办法》发布背景为新食安法刚颁布,这部被称为“史上最严”的食品法典体现了“四个最严”的要求,即“用最严谨的标准、最严格的监管、最严厉的处罚、最严肃的问责”。特医食品注册更是“严上加严”、“全球最严”的管理,质量管控从简单的产品合格,扩展到了产品经营全程(包括产品宣传、医生或营养师指导使用),安全可追溯、可验证,从食品监管跃升到能够等同药品的“特医监管”。企业通过“难上加难”,注册获批企业寥寥无几,行业门槛提高。
 
  2.3特医产业人才状况
 
  虽然特医食品是在2013年《特殊医学用途配方食品通则》颁布后才首次提及,但此类产品在上世纪七八十年代,国内就有部分医院科室开始尝试应用,起始时间并不晚于国外发达国家。因无相应标准,产品多以肠内营养药品、营养食品、特膳食品、普通食品等批文的产品身份销售。
 
  初期发展缓慢的主要原因除无相关法规政策支持以外,最重要的是整个产业链人才的匮乏,包括政府相关部门对临床营养的认知、特医原材料深加工技术人才、特医企业包括对临床营养的研发和推广技术人才、临床机构对临床营养认知和规范应用人才等,尤其是临床机构和相关部门对临床营养认知人才的匮乏、懂临床营养,用临床营养,推动临床营养发展的人才缺乏,严重制约了临床营养学科发展,制约了特医食品产业的发展。
 
  出现临床营养专业人才匮乏最主要的原因有:1、高校对医学生学历教育中,临床营养内容少或缺失;2、高校临床营养专业少或缺失;3、临床医疗机构对临床营养认知低,临床营养尚未纳入临床诊疗路径;4、临床营养科室在医院定位不清,且无统一的可执行标准化工作模块;5、临床营养人才继续教育和职业上升通道(如高级职称)不畅等。
 
  2.4特医食品的临床应用现状
 
  特医食品的临床应用取决于临床营养发展状况,临床营养在我国发展现状是快速发展与问题突出并存。我国住院患者营养不良发生率约为35~65%,但在疾病治疗过程中营养状况并未获得改善。越来越多的临床工作者认识到临床营养的重要性,认识到临床营养工作开展对患者临床结局的重要影响,开始由轻视临床营养工作到重视临床营养工作的转变。
 
  发展不均衡。早期临床营养支持的应用和实施仅限于北京、上海、南京等地几家大型教学医院,目前已开始由大城市、大医院走向小城镇、小医院。临床营养的发展呈现出明显的地区、城乡、科室差异,总体上说东部地区好于西部地区,城市好于乡镇。同一医院内部,外科、ICU好于其它科室。
 
  行为不规范。 营养支持对象的选择、营养支持处方的开立、营养液的配制、营养支持的实施、监测、营养支持疗效的评价等一系列行为、过程都有待进一步规范。作为评价患者营养状况的基本参数如体质指数、身高等,在绝大多数医院无记录。对病人的营养风险筛查还普遍未纳入治疗规范。
 
  无统一标准。营养科建制、人员配备、隶属关系、营养支持对象的选择、营养支持的疗程、医疗保险对营养支持的覆盖范围等多方面缺乏科学规范。
 
  应用不合理。我国临床营养支持现状的一个特点是应用不足与应用过度并存。营养支持的实施受医生主观意识影响较大,与患者的社会经济状况密切相关,没有更好地体现患者的实际需要。营养支持的方式已开始由肠外营养的崇拜向重视肠内营养转变,但肠内营养的使用率仍然远低于发达国家。
 
  认识不充分。仍然有相当多的医疗管理部门,临床医务人员对临床营养支持的重要性认识不足,临床营养教育没有得到高校和和相关医疗机构重视。
 
  中国食品网认为临床医生对特医食品的认知才刚刚开始,仅少部分人知道其益处。特医食品的应用是建立在治疗过程中刚需的基础上,随着临床营养学科的发展和企业的教育推广,特医食品应用正逐渐扩大。
 
  小结:特医产业发展有三个关键因素,一是国家政策的及时覆盖是现阶段特医产业赖以生存发展的上层保障。不仅包括注册审批、生产许可,还包括特医流通环节的相关许可、医疗机构收费以及将来的医保纳入等。二是跨国巨头有长期的积淀,无论技术的先进性,资本的实力,行业的服务经验以及对我国政策法规的影响力都有优势,是产业重要风向标。但是,芯片刚被卡了脖子的教训不能不长记性,我们更应该师夷之长,更关注民族特医产业的成长。三是媒体的舆论导向,湖南郴州大头娃娃事件,在没有搞清真相之前,不良媒体就随意臆测,污名化医务人员、固体饮料(本身就是国家合法食品品类)、生产厂家、婴儿奶粉,幸亏国家市管局及时公布调查结果,才避免了对社会秩序及产业的冲击。对不以证据为基础、没有责任感、为了博取眼球、不全面公正的媒体炒作一定要引起高度重视。
 
  三、特医产业的中国机遇
 
  3.1政策机遇
 
  2014年习近平总书记在江苏调研时指出,没有全民健康,就没有全面小康。2016年再次强调,要把人民健康放在优先发展的战略地位,并指出,将健康融入所有政策、推进健康中国建设。同年8月,中共中央政治局会议审议通过《“健康中国2030”规划纲要》。2017年7月,国务院办公厅经国务院同意印发《国民营养计划(2017~2030年)》,主要针对七类不同人群的营养健康突出问题提出了六大行动,最终是要全面覆盖中国全人群、生命全周期。2017年10月,十九大中确定实施健康中国战略。要完善国民健康政策,为人民群众提供全方位全周期健康服务。
 
  随着“健康中国”和“供给侧改革”成为国家战略,国家顶层设计的完成,特医相关法规相继完善,大量资本、资源进入特医产业,带动了特医产业迅速进入爆发期。整体的法律法规依据,产业各环节的规范规矩,培育新兴健康服务产业的机遇。
 
  3.2认知机遇
 
  《国民营养计划(2017~2030年)》的发布是切实推进健康中国建设的重要一步,是国家营养健康发展工作的纲领性文件。为了加强国民营养计划的落实,政府成立了国民营养计划中心,负责从技术层面牵头落实《国民营养计划(2017~2030年)》。以推进《国民营养计划(2017~2030年)》为核心,努力开创大营养、大健康、大融合、大发展的国民营养工作新局面,为国民提供全生命周期的营养健康服务。截止现在大部分省、自治区、直辖市人民政府办公厅已出台各级政府的国民营养计划(2017~2030年)实施方案,确保计划的有序落实。如陕西省、广西壮族自治区、天津市等的国民营养计划实施方案。
 
  国民营养计划中对完善营养法规政策、食物营养健康产业、营养人才培养、临床营养行动、普及营养健康知识、不同人群营养管理等营养各方面做出详细的计划和要求。国民营养计划的实施必然会带动政府相关部门、临床机构、营养从业者和大众对临床营养认知的提升。加之营养健康知识的普及活动要求,尤其是营养健康科普宣教活动常态化,如全民营养周、全国食品安全宣传周、全国学生营养日等宣教活动的常态化,使政府相关部门到临床机构,从各级营养学会组织到各街道社区、从医务人员到病患,社会各界对营养的认知加速提升,为特医行业的快速发展奠定广泛的群众基础。
 
  在“新冠”疫情中,没有针对性疫苗,没有特效药,疾病的康复源于自身免疫力产生的抗体,清除体内病毒。免疫力的提升离不开科学的营养,因此除了对症治疗外,营养发挥了非常重要的作用。专家认为,良好的营养可降低轻症转重症率,在轻症转重症过程中营养状况是关键因素。今年全民营养周的主题是“合理膳食、免疫基石”,中国营养学会,各省营养学会,联合各级政府部门,广泛宣传推广此理念,进一步强化医务人员和民众对疾病和营养关系的认知。
 
  3.3人才机遇
 
  人才是支持特医产业发展的基础。特医产业的蓬勃发展对特医技术有了新的需求,为特医产业链人才提供更高的平台和机遇。
 
  食品行业专业人士认为区别于传统行业,特医产业上游原材料供应企业,需要营养食品加工的专业营养人才,能够促进特医原料深加工,并给予特医生产企业原料的应用指导及推荐;中游特医生产企业,需要医学营养、营养食品加工等相关专业的正规教育背景,并有实操经验的特医人才。一方面满足特医食品研发的科学创意需求,产品配方实现的食品工业能力,另一方面能够把科学的产品理念和产品应用的相关知识,传播给专业医务人员、临床营养师以及消费者。特医产业链下游的临床机构,由于政策的逐渐完善,临床机构对临床营养科及临床营养工作开展有了具体的要求,临床营养在卫生系统逐渐被重视。从住院患者的筛查、评估到营养方案的设计、实施,再到营养方案的监控和调整,出院康复的营养支持方案的制定和实施等,这些临床营养环节的实施在很多医院都是陌生的或者是探索状态,而这些工作的推动离不开专业的营养人才。
 
  健康中国战略实施、特医产业的快速发展,加大了对营养人才的需求。各大高校加强或重新开设了对营养人才培养的大专、本科教育专业,并积极寻求和企业、医院联合培养学生,提升营养专业学生实践技能。高校的营养专业开设将为特医产业提供源源不断的新领域人才。
 
  3.4.纳入诊疗路径机遇
 
  有专家认为营养支持是每一个病人必需治疗的一部分。国家支持特医行业快速发展的根本原因是,临床营养工作开展,关系人民健康,能够缩短病人住院时间、减少并发症和死亡率、降低总体医疗支出等。在美国,营养治疗被认为是治愈慢性病的最终解决方案,在加拿大,营养为一线治疗。近年来不断有专家呼吁提升国内临床营养治疗的地位“还营养为一线治疗”。各个专业学会组织,提出对临床营养的规范化应用的指南或建议。营养纳入治疗路径,已成为国内未来发展的必然趋势。营养纳入疾病的临床诊疗路径,并在临床被医生广泛认知、做为一种治疗手段广泛应用,是特医规模发展的真正出路。
 
  3.5特医产业的物联网建设
 
  特医企业需要建立特医食品的追溯系统,从原材料采购、生产、检验、仓储到订单销售等各环节都有着相应的追溯要求。有需要时,可根据产品上的信息,追溯产品从原材料采购到整个生产、检验、仓储和销售等整个完整过程。但目前的追溯系统信息记录多为人工录入,甚至存在补录,造成工作量增加,容错率差。通过物联网、智能制造,将生产各环节信息通过传感器采集,形成数据、自动录入系统,不仅能够减少工作量、错误率,提升生产效率,确保生产全过程可记录,可控制,可追溯。并能重现生产过程、积累生产数据,为优化生产提供依据。
 
  3.6数字化营销的机遇
 
  传统特医市场销售以产品经营为主,销售环节繁杂,包括从代理商,到分销商,到商业代表,进入临床机构,由医生或营养师对消费者,以一对一的形式推荐使用,应用时段以住院期间为主,病人出院后使用周期完成,使获客成本居高不下。
 
  多数患者对特医食品的需求具有长期性,出院后需要继续使用特医食品,直至正常饮食能够满足其对能量和营养素的需求。医院仅仅是患者初次体验场所,是特医企业主要的推广场所,更大的市场在社区,在患者家里。
 
  由于政策环境、医务人员精力等种种原因,临床营养工作很难开展到出院患者。随着医务人员对临床营养的认知提升,政策的不断完善,尤其是软件技术和互联网的快速发展,让居家营养工作开展成为可能。让在医院使用过特医食品的患者在家能够获得临床营养服务,经营好既往用户,通过优质服务,产生重复消费,尤其是在院外的重复消费,并形成良好口碑的传播,进而降低用户开发的成本,提高营销效率。
 
  特医食品的用户经营核心是营销数字化,让整个营销闭环留下痕迹(数据),线上交易是有记录交易,线下交易需要人工录入,把线上线下通过互联网连接,充足的数据形成特医大数据平台,才有特医用户的全貌。并通过云计算等特定算法来分析、预测、模拟用户特征,为企业的经营提供指导建议。并利用营养智能软件,把我们从重复简单的事务中解放出来,提高经营效率,这是现代互联网技术赋予特医产业的机遇。
 
  3.7 中国特色的机遇
 
  我国人口众多,且已进入老龄化社会,医疗机构住院人数多,2015年全国医疗卫生机构入院人数为21054万人,特医产业市场规模巨大。老龄化社会的到来及物价的上涨,使我国医保资金捉襟见肘。随着老龄化步伐进一步加快,老年人的医疗支出比年轻人要多得多,医疗费用暴增。同时,随着医疗技术不断升级,医疗费用也呈指数级增长,医疗保险新模式探索成为国家长期任务。临床营养支持治疗能够改变病人临床结局,包括缩短住院时间、降低并发症和死亡率、减少住院费用(医疗支出)等。因此,临床机构必须提升医疗服务,缩短治疗时间、控制医疗成本,从而使临床营养支持治疗(包括住院和出院患者)的医保纳入成为可能。
 
  特医产业走上正轨后,按2.1亿住院人数,最低35%有临床营养支持治疗需求,仅院内市场,特医食品将不低于每年500亿人民币市场,按美国每名进行合理营养支持治疗的患者节约4000美元计算,我国住院患者使用特殊食品500亿元/年的规模,可为国家节约医疗资源3000亿美金。
 
  而特医的消费者除了住院患者,出院患者和慢病患者有着更大市场需求。按2015年77.0亿人次的门诊病人、2.6亿慢病患者对特医食品的应用需求,其总体规模将远大于2500亿元/年。据中国营养保健协会统计,目前特医食品市场规模约30亿,市场空间和消费者需求巨大,国内全新的“特医食品”蓝海正在开启,良好的预期吸引了大量业界资本投入。
 
  四、特医产业平台的尝试及设想
 
  在特医产业即将大规模发展之际,力邦营养正在西安建设特医产业平台,解决想做特医又受限于门槛高(特医的生产条件要求高,号称“全球最严”,不亚于药品的GMP规范),难以起步的企业需求,以第三方平台的模式提供特医全产业链服务,从产品开发、国家注册落户、生产许可落户、OEM生产、中台支持、到智慧物流、数据服务、咨询策划等全产业链支持,并吸引国内外特医企业入驻。本平台的定位为:为特医产业链中各环节的方案提供及实施的服务提供平台,内容包括且不限于:产品研发、产品的报批、产品的生产、产品运营、市场策划、市场销售、医学营养服务和数据服务的完整方案提供商,助力中国特医食品全产业链。

  作者:张小微注册营养师   杨盛注册营养师

TAG标签:

分享到:
更多精彩热点
最新发布
图文推荐
网站地图  网站介绍 网站声明 商务合作 联系我们 
Copyright 2022 中国快消品网
本站申明:本站部分资料来自网络,如有侵权,请您联系我们,我们会在第一时间将其删除!
中国快消品网,专注快速消费品行业新闻报道!